1.摩擦性失业是指由于劳动力市场运行机制不完善或者因为经济变动过程中的工作转换而产生的失业。下列选项中属于摩擦性失业的是( )。
A.受新能源汽车行业冲击,传统燃油汽车生产线工人刘某被企业裁员
B.马某辞去待遇优厚的银行工作,准备全身心备考公务员
C.因公司业务调整,庚某所在部门被撤销,故庚某失去工作
D.辛某从事季节性水果采摘工作,在非水果收获季失去工作
【答案】B
【东汇达教育解析】本题考查经济常识。
摩擦性失业是指由于劳动力市场运行机制不完善或者因为经济变动过程中的工作转换而产生的失业,是劳动者在正常流动过程中产生的失业,这种失业在性质上是过渡性或短期性的,通常源于劳动者寻找合适的工作、进入或退出劳动力市场等过程中的时间滞后。
A项错误,受新能源汽车行业冲击,传统燃油汽车生产线工人刘某被企业裁员,属于结构性失业。由于新能源汽车行业的发展,市场对传统燃油汽车的需求下降,导致传统燃油汽车生产行业的结构发生变化,进而使得相关工人失业。这种失业是因为经济结构调整、产业升级等,并非摩擦性因素。
B项正确,马某辞去待遇优厚的银行工作,准备全身心备考公务员,属于摩擦性失业。马某是主动辞去工作,处于从一种工作向另一种工作转换的过程中,在这个过渡阶段处于失业状态。符合摩擦性失业的特点。
C项错误,因公司业务调整,庚某所在部门被撤销,故庚某失去工作,属于结构性失业。公司业务调整属于企业内部结构发生变化,导致庚某所在的部门被撤销,庚某因此失去工作,是经济结构的变化引起的,并非摩擦性因素。
D项错误,辛某从事季节性水果采摘工作,在非水果收获季失去工作,属于季节性失业。辛某的工作具有明显的季节性特征,在非水果收获季失去工作是季节因素导致的,并非摩擦性因素。
故正确答案为B。
2.老李有甲、乙两个儿子,临终前,老李立下口头遗嘱,其房屋由甲继承,车辆由乙继承,现金10万元赠送给侄女丙。遗产处理前,甲以书面形式明确放弃继承,乙没有作出是否继承遗产的意思表示,下列说法正确的是( )。
A.乙视为接受继承
B.甲放弃继承的遗产归国家所有
C.侄女丙可以作为老李临终前所立口头遗嘱的见证人
D.侄女丙是老李的法定第二顺序继承人
【答案】A
【东汇达教育解析】本题考查法律常识。
A项正确,根据《中华人民共和国民法典》第一千一百二十四条第一款规定:“继承开始后,继承人放弃继承的,应当在遗产处理前,以书面形式作出放弃继承的表示;没有表示的,视为接受继承。”题中,乙没有作出是否继承遗产的意思表示,视为接受继承。
B项错误,根据《中华人民共和国民法典》第一千一百五十四条第一项规定:“有下列情形之一的,遗产中的有关部分按照法定继承办理:(一)遗嘱继承人放弃继承或者受遗赠人放弃受遗赠;“题中,甲作为遗嘱继承人放弃继承,因此该部分遗产按照法定继承办理,由乙继承。
C项错误,根据《中华人民共和国民法典》第一千一百四十条第二项规定:“下列人员不能作为遗嘱见证人:(二)继承人、受遗赠人;“题中,侄女丙是受遗赠人,因此不能作为遗嘱见证人。
D项错误,根据《中华人民共和国民法典》第一千一百二十七条第一款规定:“遗产按照下列顺序继承:(一)第一顺序:配偶、子女、父母;(二)第二顺序:兄弟姐妹、祖父母、外祖父母。“题中,丙是老李的侄女,不属于法定第二顺序继承人。
故正确答案为A。
3.放眼全球商业航天市场,截至2025年美国拥有190颗高轨和7675颗中低轨在轨卫星,而我国拥有82颗高轨和908颗中低轨在轨卫星,仍存在较大差距。有研究预测,到2029年,全球将部署约5.7万颗低轨卫星,距离地球近地轨道约6万颗卫星的饱和容量已经十分接近。加快推进商业航天产业发展步伐,增强我国太空竞争力和话语权______。
填入画横线部分最恰当的一项是:
A.大势所趋
B.迫在眉睫
C.恰逢其时
D.指日可待
【答案】D
【东汇达教育解析】
横线前介绍当前我国在轨卫星数量与美国相比仍存在较大差距,根据“到2029年,全球将部署约5.7万颗低轨卫星,距离地球近地轨道约6万颗卫星的饱和容量已经十分接近"可知,横线处应体现增强我国太空竞争力和话语权十分紧迫之意,B项"迫在眉睫"比喻十分紧急,一刻也不能延迟,符合文意,当选。
A项”大势所趋“指整个局势发展的必然趋向,文段并未讨论趋向问题,与文意不符,排除;
C项“恰逢其时”意思是正好遇到这个时候、这个时机,强调的是现阶段的状况,与文意不符,排除;
D项“指日可待”指为期不远,不久就可以实现,文段并未提及增强太空竞争力和话语权为期不远,与文意不符,排除。
故正确答案为B。
4.手艺人也是守艺人,正是在许多主动“触网”的手艺人的带动下,如木工、竹编、织造等传统手艺重回大众视野,______生机。
填入画横线部分最恰当的一项是:
A.重获
B.得到
C.刺激
D.激活
【答案】A
【东汇达教育解析】根据文意可知,横线处应体现传统手艺回到大众视野,重新获得生机,A项“重获”指重新获得、再次获得,符合文意,当选。
B项“得到”指获得,不能体现重新获得的意思,排除;C项“刺激”指使事物积极发展变化,常搭配“神经”“情绪”“消费”“经济”等具体或抽象概念,D项“激活”指使原本静止低效的事物进入活跃状态,常搭配“系统”“设备”“潜能”等具象或功能性对象,均与“生机”搭配不当,排除。
故正确答案为A。
5.都江堰利用出山口处特殊的地形和水势,通过鱼嘴分水,飞沙堰泄洪,宝瓶口控制流量,实现无坝引水进入成都平原,______解决供水、防洪、排沙等问题。工程运行坚持“四六分水”的原则,即丰水期内江进水量约四成,外江进水量约六成;枯水期内外江分水比例______,这就保证了丰枯期的内外江水量都不小于四成,从而有效保障了岷江干流的生态流量。
依次填入画横线部分最恰当的一项是:
A.统筹 调转
B.科学 降低
C.均衡 提高
D.长效 对调
【答案】A
【东汇达教育解析】第一空,根据“通过鱼嘴分水,飞沙堰泄洪,宝瓶口控制流量,实现无坝引水进入成都平原““解决供水、防洪、排沙等问题”可知,横线处应体现都江堰从多方面入手解决存在的多种问题,A项“统筹”指统一筹划,强调全面、综合地考虑和处理各方面的问题,B项“科学”指方法或行为合乎科学原理,均可体现都江堰工程的全面性与综合性,符合文意,保留。C项“均衡”侧重的是平衡,D项“长效”强调效果持久,文段均未体现,排除。
第二空,根据“即丰水期内江进水量约四成,外江进水量约六成”“这就保证了丰枯期的内外江水量都不小于四成”可知,横线处应体现枯水期内外江进水比例都不小于四成,A项“调转”指调动转换、改变方向,即在枯水期内外江进水比例与丰水期内外江进水比例对调,枯水期内外江进水比例为内江进水量约六成,外江进水量约四成,在丰枯期的内外江水量都不小于四成,符合文意,当选。B项“降低”置于此处表示枯水期内外江分水比例低于丰水期内外江比例,即枯水期内江进水量低于四成,与文意不符,排除。
故正确答案为A。
6.湖南醴陵的渌江书院始建于南宋淳熙二年(公元1175年),距今已有近千年的历史,与长沙岳麓书院______。走进渌江书院,一股历史的厚重感和书香气息迎面扑来。“道崇东鲁,秀毓西山”,黑底白字的对联悬于大门两侧,文脉的源远流长、薪火相传,在西山脚下______。
依次填入画横线部分最恰当的一项是:
A.媲美 凝滞
B.比肩 团聚
C.争雄 汇聚
D.齐名 凝聚
【答案】D
【东汇达教育解析】第一空,根据“距今已有近千年的历史,与长沙岳麓书院……”可知,横线处应体现渌江书院可与长沙岳麓书院相比,A项“媲美”指美好的程度可以相比,B项“比肩”形容地相等,D项“齐名”指名望相等,均符合文意,保留。C项“争雄”指争当第一,侧重强调争强、争胜,文段未体现两个书院的竞争,与文意无关,排除。
第二空,搭配“文脉”,且根据“文脉的源远流长、薪火相传,在西山脚下……“可知,横线处应体现渌江书院的文脉在西山脚下汇集、发展,D项“凝聚”指凝结、聚集,符合文意,且与“文脉”搭配得当,当选。A项“凝滞”指停留不动,不灵活,一般搭配为“目光凝滞”,与“文脉”搭配不当,排除;B项“团聚”指团结聚集,与“文脉”搭配不当,排除。
故正确答案为D。
7.众所周知,任何一部法典都不可能穷尽社会生活的万千变化。民法典的实施过程亦是检验法律规则适应性、促进法律解释发展和推动法学理论深化的重要场域。法典作为高度抽象概括的规范体系,当其原则性规定缺乏足够清晰的具体规则支撑时,很有可能会成为司法裁判中的挑战。若缺乏权威的解释资源和科学的法律方法,难免导致“类案不同判”现象,进而损害法律的确定性与可预测性。特别是随着第四次工业革命的推进,新型人格关系和财产关系层出不穷,面对互联网、大数据、人工智能等新兴领域出现的新问题,无疑给既有法律规范和司法实践带来了空前的挑战。面对这种情形,司法适用成为检验民法典规则前瞻性、包容性与解释空间的试金石。
这段文字意在说明:
A.民法典中司法适用标准的清晰性至关重要
B.统一法律适用尺度在民法典中有其现实必要性
C.司法适用是检验民法典法律价值的有效途径
D.在交叉领域强化民法典与特别法的衔接协同
【答案】C
【东汇达教育解析】文段首句指出,任何一部法典都不可能穷尽社会生活的万千变化,接着引出民法典,并介绍民法典实施过程是检验法律规则适应性、促进法律解释发展和推动法学理论深化的重要场域,随后介绍了法典缺少清晰规则支撑和权威的解释资源、科学的法律方法的后果,并介绍当前时代背景所引发的新问题给既有法律规范和司法实践带来了挑战,尾句通过“面对这种情形”引出“司法适用”,强调司法适用成为检验民法典规则前瞻性、包容性与解释空间的试金石,故文段意在强调司法适用在检验民法典法律价值中的作用,对应C项。
A项,“清晰性”对应前文背景介绍部分,非重点,且文段论述的是“原则性规定缺乏足够清晰的具体规则支撑”,而非“司法适用标准的清晰性”,偷换概念,排除;
B项,“统一法律适用尺度”偷换概念,文段阐述的是“司法适用”,排除;
D项,“特别法”文段并未论述,无中生有,排除。
故正确答案为C。
8.习近平总书记指出:“中国特色社会主义制度和国家治理体系具有深厚的历史底蕴。在几千年的历史演进中,中华民族创造了灿烂的古代文明,形成了关于国家制度和国家治理的丰富思想,包括大道之行、天下为公的大同理想,六合同风、四海一家的大一统传统,德主刑辅、以德化人的德治主张,民贵君轻、政在养民的民本思想等等。这些思想中的精华是中华优秀传统文化的重要组成部分。”中华文化博大精深,为后人建构政治秩序及解决现实问题提供了有益启示,也对当代中国政治发展具有重要影响,由此推动中国特色社会主义制度不断完善,中国特色社会主义法律体系不断健全。
这段文字是一篇文章的开头,最适合做文章标题的是:
A.民本思想与科学社会主义价值观存在内在契合性
B.博大精深的传统文化是赓续中华文脉的根基
C.中国社会主义法治道路是对传统思想的继承和发展
D.不断从中华优秀传统文化中汲取治国理政智慧
【答案】D
【东汇达教育解析】本题为接语选择题与标题填入题的结合题型。文段开篇通过引用习近平总书记的观点强调,中国特色社会主义制度和国家治理体系具有深厚的历史底蕴,并阐述了在几千年的历史演进中,中华民族形成的关于国家制度和国家治理的丰富思想,随后指出这些思想中的精华是中华优秀传统文化的重要组成部分,接着总结指出,中华文化博大精深,为后人建构政治秩序及解决现实问题提供了有益启示,也对当代中国政治发展具有重要影响,由此推动了制度和法律体系的完善,故文段重点体现的是中华优秀传统文化对国家制度和治理体系的影响,对应D项。
A项,“科学社会主义价值观”文段并未论述,无中生有,排除;
B项,无法体现中华优秀传统文化对后人建构政治秩序的影响,偏离文段重点,排除;
C项,“社会主义法治道路”是治国理政的内容之一,相较于D项表述片面,排除。
故正确答案为D。
9.纵观全球城市化的历史进程,城市的繁荣与发展往往伴随着对自然资源的过度开发与环境的日益恶化,这一矛盾也成为制约城市可持续发展的瓶颈。对于后发城市化地区而言,城市社会的生态营建是一个必须认真思考的问题。建设“城市中国”,要将“绿水青山就是金山银山”理念转化为实际行动,追求城市环境正义,构建人与自然和谐共生的现代化城市新形态。同时要构建城市居民的精神家园,打造“望得见山、看得见水、记得住乡愁”的生命共同体,从而为“城市中国”提供有根脉、有记忆、有载体的人文城市方案。
这段文字意在说明:
A.推进城市化的进程不能以环境恶化为代价
B.生态营建是现代城市建设的重要组成部分
C.转变发展方式打造可持续的城市发展路径
D.现代化城市新形态需考虑人与自然的关系
【答案】B
【东汇达教育解析】文段开篇提出问题,即在全球城市化的历史进程中,城市的繁荣与发展往往伴随着对自然资源的过度开发与环境的日益恶化,这一矛盾也成为制约城市可持续发展的瓶颈,随后提出观点,即对于后发城市化地区而言,城市社会的生态营建是一个必须认真思考的问题,接着就如何进行“城市社会的生态营建”展开论述,故文段为分总分结构,强调了生态营建对于城市建设的重要性,B项“生态营建是现代城市建设的重要组成部分”体现了文段重点,当选。
A项,对应文段开篇背景引入部分,偏离文段重点,排除;
C项,"转变发展方式"表述过于笼统,未明确体现文段核心话题"生态营建",排除;
D项,未体现文段核心话题“生态营建”,且“现代化城市新形态”仅对应后文展开论述的部分内容,表述片面,排除。
故正确答案为B。
10.海洋经济以其成本低、运量大、覆盖广的优势,在大宗商品、能源资源和制造业产品的运输中占据主导地位,成为了连接全球市场的主要方式。根据国际海事组织(IMO)的数据,约80%的全球贸易通过海运完成,海运占全球货物贸易总值的三分之一以上,是国际贸易的“大动脉”。此外,海洋经济还通过港口建设、航运服务、物流网络优化等方式,显著降低全球贸易的成本,提升了贸易效率,为发展中国家融入全球价值链提供重要通道。
这段文字意在说明“海洋经济”:
A.在促进全球贸易互联互通中发挥着重要作用
B.是推动全球经济贸易高质量发展的引擎
C.为产业转型升级和科技创新提供前沿平台
D.使海洋新能源产业成为经济增长的新动能
【答案】A
【东汇达教育解析】文段开篇提出观点,海洋经济在大宗商品、能源资源和制造业产品的运输中占据主导地位,成为了连接全球市场的主要方式,后文通过国际海事组织的贸易数据,进一步印证观点,最后通过“此外”引导并列,指出海洋经济能够为发展中国家融入全球价值链提供重要通道,故文段重在强调海洋经济在连接全球市场中发挥的作用,对应A项。
B项,文段的侧重点是“连接全球市场”,“推动全球经济贸易高质量发展”偏离文段重点,排除;
C项,“产业转型升级和科技创新”文段未提及,无中生有,排除;
D项,"海洋新能源产业"文段未提及,无中生有,排除。
故正确答案为A。
11.从所给的四个选项中,选择最合适的一个填入问号处,使之呈现一定的规律性:
【答案】C
【东汇达教育解析】元素组成相同,考虑位置规律。但题干图形的位置整体看无规律,考虑相邻比较。从左上算起,图1和图2只有斜着的第一列不同(黑白块颜色互换),其他四列相同;图2和图3只有斜着的第二列不同(黑白块颜色互换),其他四列相同;图3和图4只有斜着的第三列不同(黑白块颜色互换),其他四列相同;图4和图5只有斜着的第四列不同(黑白块颜色互换),其他四列相同,故?处应该选择一个和图5只有斜着的第五列不同(黑白块颜色互换),其他四列相同的图形,只有C项符合。
故正确答案为C。
12.从所给的四个选项中,选择最合适的一个填入问号处,使之呈现一定的规律性:
【答案】B
【东汇达教育解析】元素组成不同,优先考虑属性规律。观察发现,题干图形有曲有直,优先考虑曲直性。题干所有图形均为有曲有直的图形,故?处应为有曲有直的图形,排除C项;继续观察发现,题干图形白色窟窿明显,考虑面数量。题干图形面数量依次为:1、2、3、4、5,故?处图形的面数量应为6,只有B项符合。
故正确答案为B。
13.事前故意是指行为人故意实施某种危害行为,自以为已实现其犯罪目的,但在实施其他行为时才实现最初的犯罪意图的情形。主要特征是:(1)行为人实施了数个危害社会的行为,仅实施单一的危害行为不能构成事前故意;(2)行为人实施第一个危害行为时就已具有犯意,但没有达到犯罪既遂形态;(3)行为人为实现其他意图而实施违法行为后,才实现最初的犯罪意图,达到犯罪既遂。
根据上述定义,下列属于事前故意的是:
A.甲意图杀害乙,向乙开枪击中其心脏,乙当场死亡。甲误以为乙并未死亡,就又用刀刺乙数次以确保乙死亡
B.甲与乙争执中,失手将乙推下楼梯致其昏迷。甲以为乙死亡,便将乙埋入土坑毁尸灭迹,乙实际是窒息身亡
C.甲意图毁坏乙的汽车,便用石头连续击打,以为汽车已毁坏。后发现汽车仍能开,于是浇汽油点燃,汽车烧毁
D.甲意图杀害乙,用棍棒击打乙头部致其昏迷。甲以为乙已死亡,便将乙扔入河中毁尸灭迹,乙实际是溺水身亡
【答案】D
【东汇达教育解析】第一步:找出定义关键词。
“行为人实施了数个危害社会的行为,仅实施单一的危害行为不能构成事前故意”、“行为人实施第一个危害行为时就已具有犯意,但没有达到犯罪既遂形态”、“行为人为实现其他意图而实施违法行为后,才实现最初的犯罪意图,达到犯罪既遂”。
第二步:逐一分析选项。
A项:甲意图杀害乙,向乙开枪击中其心脏,乙当场死亡,说明第一个危害行为(开枪)已导致乙当场死亡,达到了犯罪既遂,不符合“行为人实施第一个危害行为时就已具有犯意,但没有达到犯罪既遂形态”。甲误以为乙并未死亡,就又用刀刺乙数次以确保乙死亡,说明第二个危害行为(刀刺)是为了确保其死亡,与第一个危害行为的犯罪意图相同,不符合“行为人为实现其他意图而实施违法行为后,才实现最初的犯罪意图,达到犯罪既遂”,不符合定义,排除;
B项:甲与乙争执中,失手将乙推下楼梯致其昏迷,说明第一个危害行为(推下楼梯)是过失行为,并非故意犯罪,不符合“行为人实施第一个危害行为时就已具有犯意,但没有达到犯罪既遂形态”,不符合定义,排除;
C项:甲意图毁坏乙的汽车,便用石头连续击打,以为汽车已毁坏,说明第一个危害行为(用石头击打)未达到犯罪既遂,且具有犯意,符合“行为人实施第一个危害行为时就已具有犯意,但没有达到犯罪既遂形态。后发现汽车仍能开,于是浇汽油点燃,汽车烧毁,说明第二个危害行为(浇汽油点燃)是为了实现最初的犯罪意图(毁坏汽车),而非“为实现其他意图”,不符合“行为人为实现其他意图而实施违法行为后,才实现最初的犯罪意图,达到犯罪既遂“,不符合定义,排除;
D项:甲意图杀害乙,用棍棒击打乙头部致其昏迷,说明第一个危害行为(用棍棒击打)未达到犯罪既遂,且具有犯意,符合“行为人实施第一个危害行为时就已具有犯意,但没有达到犯罪既遂形态“。甲以为乙已死亡,便将乙扔入河中毁尸灭迹,乙实际是溺水身亡,说明第二个危害行为(扔入河中)是为了实现其他意图(毁尸灭迹,而非直接杀人),但意外地实现了最初的犯罪意图(杀害乙),符合“行为人为实现其他意图而实施违法行为后,才实现最初的犯罪意图,达到犯罪既遂”。同时甲实施了数个危害行为(用棍棒击打和扔入河中),符合“行为人实施了数个危害社会的行为,仅实施单一的危害行为不能构成事前故意”,符合定义,当选。
故正确答案为D。
14.制度性歧视是指由国家的正式规则所形成的或被国家的正式规则所接受和保护的歧视。
根据上述定义,下列属于制度性歧视的是:
A.在某个地区,传统习俗禁止女性继承家族财产,虽然国家宪法规定男女平等,但地方政府未积极干预
B.某市政府为提升城市形象,出台《市容管理条例》,规定在市中心主要街道禁止设立流动摊位,该规定导致很多小摊贩失去生计
C.许多事业单位、行政机关甚至司法机关均设置了户口限制,将本地户口作为重要的录用条件或优先录用条件
D.一家私营银行在某国的分行规定管理层职位优先考虑具有本国国籍或有总部工作经验的候选人
【答案】C
【东汇达教育解析】第一步:找出定义关键词。
“由国家的正式规则所形成的歧视”、“被国家的正式规则所接受和保护的歧视”。
第二步:逐一分析选项。
A项:在某个地区,传统习俗禁止女性继承家族财产,说明该歧视的来源是传统习俗,而非国家的正式规则。国家宪法规定男女平等,说明国家的正式规则是反对该歧视的,不符合“由国家的正式规则所形成的歧视”、“被国家的正式规则所接受和保护的歧视”,不符合定义,排除;
B项:某市政府出台《市容管理条例》,规定在市中心主要街道禁止设立流动摊位,该规定导致很多小摊贩失去生计,该规定内容是普遍性的,并未针对特定身份群体,不涉及歧视,不符合“由国家的正式规则所形成的歧视”、“被国家的正式规则所接受和保护的歧视”,不符合定义,排除;
C项:许多事业单位、行政机关甚至司法机关均设置了户口限制,将本地户口作为重要的录用条件或优先录用条件,体现了国家正式规则对特定身份(非本地户口)的区别对待,符合“由国家的正式规则所形成的歧视”、“被国家的正式规则所接受和保护的歧视”,符合定义,当选;
D项:一家私营银行在某国分行的规定,说明是企业政策,而非国家的正式规则,不符合“由国家的正式规则所形成的歧视”、“被国家的正式规则所接受和保护的歧视”,不符合定义,排除。
故正确答案为C。
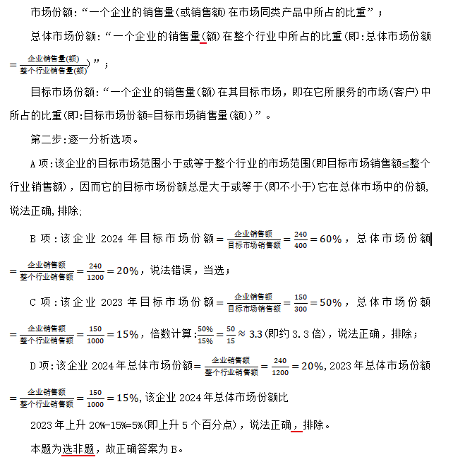
15.市场份额是指一个企业的销售量(或销售额)在市场同类产品中所占的比重。市场份额根据不同市场范围可分为:①总体市场份额,又称绝对市场份额,是指一个企业的销售量(额)在整个行业中所占的比重;②目标市场份额,又称客户份额,是指一个企业的销售量(额)在其目标市场,即在它所服务的市场(客户)中所占的比重。
案例:某企业2023年销售额为150亿元,整个行业销售额为1000亿元,其目标市场销售额为300亿元。2024年,该企业销售额为240亿元,整个行业销售额为1200亿元,其目标市场销售额为400亿元。
根据上述定义,以下关于该案例的说法错误的是:
A.该企业每年的目标市场份额都不小于它在总体市场中的份额
B.该企业2024年目标市场份额为60%,总体市场份额为15%
C.该企业2023年目标市场份额大约是总体市场份额的3.3倍
D.该企业2024年总体市场份额比2023年上升了5个百分点
【答案】B
【东汇达教育解析】第一步:找出定义关键词。

16.厚积:薄发
A.冬暖:夏凉
B.争分:夺秒
C.博观:约取
D.远交:近攻
【答案】C
【东汇达教育解析】第一步:判断题干词语间逻辑关系。
"厚积"指大量地、充分地积蓄,"薄发"指少量地、慢慢地放出,"厚积"才能"薄发",二者为条件对应关系。
第二步:判断选项词语间逻辑关系。
A项:“冬暖”指冬季温暖,“夏凉”指夏季凉爽,“冬暖夏凉”常用于描述气候宜人,二者为并列关系,不是条件对应关系,与题干逻辑关系不一致,排除;
B项:“争分”和“夺秒”都表示时间的紧迫性,二者为并列关系,不是条件对应关系,与题干逻辑关系不一致,排除;
C项:"博观"指广泛地阅览,"约取"指扼要选取、审慎提炼,"博观"才能"约取",二者为条件对应关系,与题干逻辑关系一致,当选;
D项:“远交”指与远方的势力结交,“近攻”指攻打邻近的势力,二者为并列关系,不是条件对应关系,与题干逻辑关系不一致,排除。
故正确答案为C。
17.黄豆:冰豆花
A.青团:冷食
B.饵块:大米
C.蒸馍:麦面馍
D.红薯:酸辣粉
【答案】D
【东汇达教育解析】第一步:判断题干词语间逻辑关系。
黄豆是制作冰豆花的原材料,二者为原材料与成品的对应关系。
第二步:判断选项词语间逻辑关系。
A项:冷食指无需加热即可食用的冷冻或生冷食品,青团和冷食并非原材料与成品的对应关系,与题干逻辑关系不一致,排除;
B项:饵块是一种云南小吃,大米是制作饵块的原材料,二者为原材料与成品的对应关系,但词语顺序和题干相反,与题干逻辑关系不一致,排除;
C项:有的蒸馍是麦面馍,有的蒸馍不是麦面馍,有的麦面馍是蒸馍,有的麦面馍不是蒸馍,二者为交叉关系,与题干逻辑关系不一致,排除;
D项:红薯是制作酸辣粉的原材料,二者为原材料与成品的对应关系,与题干逻辑关系一致,当选。
故正确答案为D。
18.经研究证实,某些神经活动和大脑区域(如背外侧前额叶皮层和后顶叶皮层)与知识获取和学习过程相关。为进一步研究学生们的脑区活动与学习情况的关联,研究人员进行了如下实验,他们在学生头部周围放置电极施加无痛电刺激,即经颅随机噪声刺激(tRNS),并观测了学生们受到的影响。结果显示,数学最差的那部分学生数学成绩提高了25%-29%。由此,专家认为,tRNS能够有效提升广大学生的数学学习水平。
以下哪项如果为真,最能削弱上述专家的论证?
A.与tRNS相比,深部脑刺激虽然在数学计算领域的应用研究处于起步阶段,但在提升记忆能力方面更有效
B.研究发现,tRNS刺激脑区后,大脑中谷氨酸水平显著下降,而谷氨酸水平能反映学生当前的学习和适应能力
C.后续实验表明,tRNS刺激脑区对12-18岁青少年的数学成绩提升效果可持续至少1个月,且无明显副作用
D.研究还发现,在tRNS刺激脑区后,受试者中数学成绩中等及以上的学生未出现数学学习水平的显著提升
【答案】D
【东汇达教育解析】第一步:找出论点和论据。
论点:tRNS能够有效提升广大学生的数学学习水平。
论据:为进一步研究学生们的脑区活动与学习情况的关联,研究人员进行了如下实验,他们在学生头部周围放置电极施加无痛电刺激,即经颅随机噪声刺激(tRNS),并观测了学生们受到的影响。结果显示,数学最差的那部分学生数学成绩提高了25%-29%。
本题论据说的是"tRNS能提升数学最差的学生的成绩",而论点说的是"tRNS能够有效提升广大学生的数学学习水平",二者主体不一致,削弱可以考虑拆桥,即"数学最差的学生“不能代表“广大学生”。
第二步:逐一分析选项。
A项:该项对比tRNS与深部脑刺激的效果,说明深部脑刺激在记忆能力方面和数学领域的应用现状,与论点讨论的tRNS能否提升广大学生的数学学习水平无关,为无关项,无法削弱,排除;
B项:该项指出tRNS刺激脑区后大脑中谷氨酸水平下降,但无法确定其与数学学习水平的关联,为不明确项,无法削弱,排除;
C项:该项指出tRNS刺激脑区对12-18岁青少年的数学成绩提升效果可持续且无明显副作用,补充论据,可以加强,无法削弱,排除;
D项:该项指出在tRNS刺激脑区后,受试者中数学成绩中等及以上的学生未出现数学学习水平的显著提升,说明数学最差的学生不能代表广大学生,为拆桥项,可以削弱,当选。
故正确答案为D。
19.某研究团队从南太平洋采集了300多个全深度水样,通过宏基因组学和分子指纹技术,发现海面下约300米处存在“原核生物系统发育跃层”,微生物多样性在此急剧增加,成为表层低多样性水体与深海高多样性群落之间的过渡带。这些微生物形成6个群落组和10个功能区,其中3个群落组与水深相关,另外3个则对应南极底层水、环极深层水上层和古太平洋深层水等主要水团,各群落组都包含独特的物种和功能基因,受水温、水压、营养梯度和水团年龄影响。
根据以上叙述,最有可能推出的结论是:
A.南太平洋微生物的多样性分布与水深及主要水团的环境特征密切相关
B.海面下约300米处的微生物多样性高于深海区域,是因为表层水体的营养物质更丰富
C.若改变南极底层水的水温,其对应的微生物群落组的物种多样性会发生显著变化
D.原核生物系统发育跃层的形成与300米深度上下的水团交换频率及环境差异存在必然联系
答案A
【东汇达教育解析】日常结论题,根据题干信息逐一分析选项。
A项:题干提到微生物群落组中3个与水深相关、另外3个与主要水团相关,且各群落组受水温、水压、营养梯度和水团年龄影响,表明南太平洋微生物的多样性分布与水深及主要水团的环境特征存在关联,可以推出,当选;
B项:题干指出海面下约300米处是微生物多样性急剧增加的过渡带,介于“表层低多样性水体”和“深海高多样性群落”之间,并非海面下约300米处的微生物多样性高于深海区域,无法推出,排除;
C项:题干提到微生物群落组受水温等因素影响,这是基于观察性研究的描述,并未提供证据证明改变水温会导致物种多样性发生显著变化,无中生有,无法推出,排除;
D项:题干描述了原核生物系统发育跃层的存在和特征,但未解释其形成原因,也未提及“水团交换频率”,无中生有,无法推出,排除。
故正确答案为A。
20.众所周知,北极熊从冰冷的海水中上岸后,皮毛上的水可以轻松抖掉,不会冻成冰棒,也就是说,北极熊的皮毛非常抗冻。为了探究北极熊的皮毛为何具有这么强的抗冻能力,科学家们对数头野生北极熊进行了研究。研究发现,北极熊的皮脂中不含有角鲨烯,但含有胆固醇、二酰甘油等油脂成分,于是,他们对含有油脂的北极熊毛发和冲洗掉油脂的北极熊毛发进行了更进一步的测试。测试结果显示,冰块在含有油脂的北极熊毛发上的粘附强度只有50千帕,但把油脂冲洗掉后,冰块在毛发上的粘附强度飙升到150千帕以上,变得难以分离。因此,科学家们认为,北极熊的皮脂是其皮毛抗冻的关键。
以下哪项如果为真,最不能支持上述结论?
A.胆固醇和二酰甘油与冰块表面的吸附力极低,能显著降低冰对毛发的粘附力
B.实验表明,用二酰甘油处理过的仿北极熊毛发比未经处理的毛发冰粘附强度低60%
C.北极熊的每根中空毛发都像微型暖水瓶,内部储存的静止空气可以形成超级隔热层
D.进一步的对比实验表明,皮脂中若带有角鲨烯会具有非常强的冰吸附能力
答案C
【东汇达教育解析】第一步:找出论点和论据。
论点:北极熊的皮脂是其皮毛抗冻的关键。
论据:为了探究北极熊的皮毛为何具有这么强的抗冻能力,科学家们对数头野生北极熊进行了研究。研究发现,北极熊的皮脂中不含有角鲨烯,但含有胆固醇、二酰甘油等油脂成分,于是,他们对含有油脂的北极熊毛发和冲洗掉油脂的北极熊毛发进行了更进一步的测试。测试结果显示,冰块在含有油脂的北极熊毛发上的粘附强度只有50千帕,但把油脂冲洗掉后,冰块在毛发上的粘附强度飙升到150千帕以上,变得难以分离。
本题论点和论据均围绕“皮脂与北极熊皮毛抗冻能力的关系”展开,二者话题一致,且本题为选非题,找到可加强的选项排除即可。
第二步:逐一分析选项。
A项:该项指出胆固醇和二酰甘油能显著降低冰对毛发的粘附力,直接解释了北极熊皮毛抗冻的原理,补充论据,可以加强,排除;
B项:该项指出实验表明北极熊皮脂成分中的二酰甘油确实可以降低冰对毛发的粘附强度,补充论据,可以加强,排除;
C项:该项指出北极熊毛发的中空结构可以通过储存空气隔热,与论点“北极熊的皮脂是其皮毛抗冻的关键”无关,为无关项,无法加强,当选;
D项:该项指出皮脂中若带有角鲨烯会具有非常强的冰吸附能力,而北极熊的皮脂中不含有角鲨烯,因此其皮毛可以抗冻,补充论据,可以加强,排除。
本题为选非题,故正确答案为C。

