2026年禄丰市紧密型医共体公开招聘编制外工作人员公告(59人)
2026-03-21 13:12:32
为加强禄丰市紧密型医共体人才队伍建设,提升市乡两级医疗卫生机构综合服务能力,满足医院发展及广大人民群众的就医需求,经禄丰市紧密型医共体会议研究,决定面向社会公开招聘编制外工作人员59名,现将有关事项公告如下。
一、招聘岗位
招聘的具体岗位、人数、资格条件等详见岗位信息表《禄丰市紧密型医共体2026年公开招聘编制外工作人员岗位信息表》(附件1)。
二、招聘原则
按照“公开、公平、竞争、择优”的原则,采取现场报名、综合素质评价、面试相结合的办法择优聘用,每批次每人限报一个岗位。
三、招聘条件
(一)基本条件
1. 具有中华人民共和国国籍,遵守中华人民共和国宪法、法律法规,坚决拥护党的领导,贯彻执行党和政府的各项方针政策。
2. 政治素质好,遵守纪律,品行端正,道德良好,责任心强,热心为群众服务,具有一定的组织、管理、协调能力。
3. 岗位对年龄条件有特殊要求的,以岗位所要求的年龄为准。
4. 具有适应岗位要求的身体条件。
5. 符合报考岗位所要求的各项资格条件。
(二)不符合报名条件的情形
1. 受党纪、政务处分尚在影响期内或在校期间受过警告及以上处分未解除的;
2. 受到刑事处罚期限未满或者正在接受司法调查尚未作出结论的;
3. 有违法违纪嫌疑正在接受审查的;
4. 报名时提供虚假证件或信息的;
5. 不符合招聘岗位要求有关条件的;
6. 吸毒人员(含吸毒史)和被依法列为失信联合惩戒对象的人员;
7. 曾被开除公职的人员;
8. 法律法规规定不得报考的其他情形。
(三)年龄及专业认定
1.年龄认定。38周岁及以下指1988年2月28日(含2月28日)以后出生的人员。
2.专业认定。招聘岗位要求的学历毕业证所载专业名称须与报考岗位专业名称完全一致,学位证不作为专业名称认定依据。
四、招聘程序
(一)现场报名及资格审核时间
1.报名及资格审查时间:2026年3月30日—4月5日(周末不休息),上午08:00—11:30;下午14:00—17:30,逾期不再受理。
考生需注意报名起止时间,在此期间之外的报名一律无效。
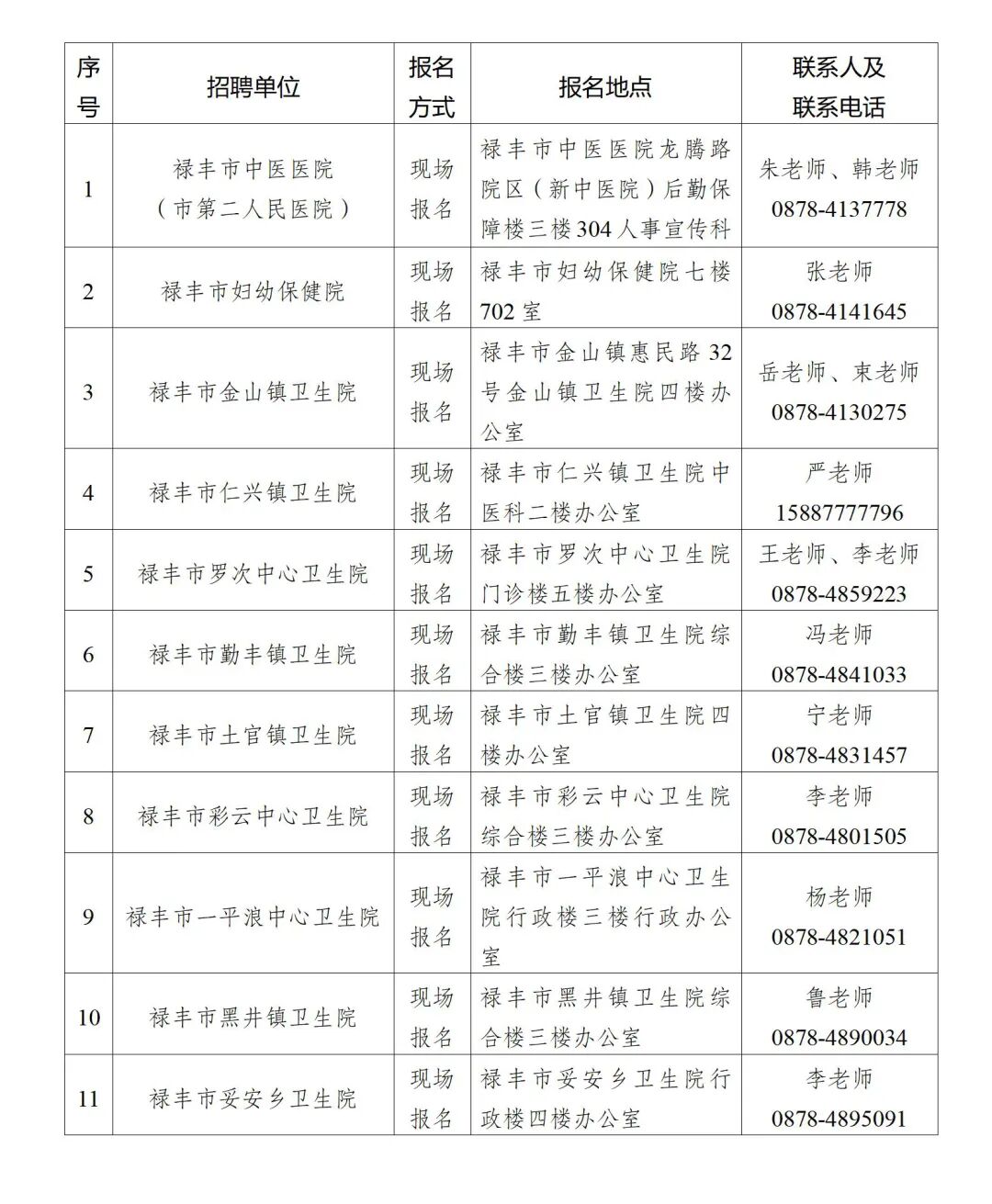
2.报名地点及联系人
3.报名需提交的材料:(现场报名查看原件,并收取复印件)
(1)《禄丰市紧密型医共体编外人员招聘报名表》(附件2),粘贴近期免冠小1寸白底证件照;
(2)本人有效身份证或临时身份证原件和复印件1份(要求正反两面复印在一页上);
(3)符合各成员单位招聘岗位要求的相关学历毕业证书;(应届毕业生可以用就业推荐表原件及学校出具的相关证明材料;要求高中起点全日制学历的岗位需要提交普通高中毕业证书);
(4)符合各单位招聘岗位要求的相关资格证书、执业资格证书;
(5)按照《禄丰市紧密型医共体公开招聘编制外人员综合素质评价表》(附件3)要求需提供如下材料:
政治素质表现材料:2026年毕业的考生提供由毕业学校出具的政治表现证明,其他考生提供由单位或户口所在地村委会出具的政治表现证明;中共党员(中共预备党员)提供由党组织所在地出具的党员证明;
工作经验:提供由现工作单位或曾工作单位出具的工作证明。
各单位现场报名审核人员主要对考生提交的报名材料原件、复印件进行审核(重点审核报考人员的年龄、学历、学位、专业及执业资格证等是否符合招聘岗位条件)。因考生本人填写信息不真实、错误、弄虚作假或不按要求操作造成的一切后果由考生本人自行承担。
(二)考试考核
1.考核方式:综合素质评价
(1)综合素质评价。招聘计划数与报名人数小于或等于1:5的岗位,所有人员均直接进入面试;招聘计划数与报名人数大于1:5的岗位,招聘工作领导小组组建综合素质评价工作组,依据竞争、择优的原则对资格初审通过的人员进行综合素质评价(评价内容详见附件3)。综合素质评价主要评价应聘人员的政治素质表现、执业资质、工作经验;依据报名人员提供的应聘资料进行评分。分岗位按照应聘人员综合素质评价成绩从高分到低分的顺序,以1:5的比例确定进入面试人员,比例内末位成绩并列人员一并进入面试。综合素质评价得分不计入考生的考试成绩。
(2)考生综合素质评价结果于2026年4月9日前统一电话告知考生本人是否进入面试。请所有资格审核通过的考生注意接听电话,若有疑问,请拨打报名电话咨询。
2.考试方式:采用结构化面试方式进行
面试时间:2026年4月11日9:00—18:00
面试地点:待资格审查后电话通知
3.面试相关事项
由招聘工作领导小组现场从面试考官库中随机抽取7名面试考官依据考生面试表现分别评定出面试成绩,求出所有面试考官平均分作为考生的总成绩。面试成绩设定最低控制分数线为60分,未达到最低控制分数线的不得进入后续招聘程序。面试成绩当场公布。
每位考生面试时间控制在10分钟以内,参加面试的人员携带身份证提前30分钟到达现场,迟到15分钟者视为自动放弃本次考试。
(三)体检
体检由各招聘单位统一组织到禄丰市有相关资质的医院(禄丰市人民医院或禄丰市中医医院)进行,考生私自做的体检结果不作为体检依据。体检标准参照最新修订的《公务员录用体检通用标准(试行)》执行,体检费用由考生自行承担。进入体检的考生及体检具体事项安排由招聘单位在体检前一天通过电话或短信通知考生本人,请考生注意接听电话或查看短信通知。若进入体检人员不按规定时间地点参加体检的,视为自动放弃;体检不合格的取消聘用资格。
(四)考察
体检合格的人员作为考察对象,主要考察有无违法犯罪记录、有无失信人员记录、有无劳动合同纠纷等情况。
(五)递补
因体检、考察不合格或个人原因自愿放弃(提交书面自愿放弃承诺书)造成招聘岗位空缺的,可以按照所报考岗位考试成绩从高分到低分顺序依次递补,面试成绩低于60分的不再递补。
(六)聘用
体检、考察合格的作为聘用对象,予以聘用,并按规定签订劳动合同书、办理社会保险、工资关系等相关手续。聘用人员的工资福利待遇按各招聘单位有关规定执行。
五、纪律要求
(一)禄丰市紧密型医共体2026年公开招聘编制外工作人员招聘工作领导小组,负责本次面向社会公开招聘编外工作人员工作的领导。
(二)考生在报名、面试、体检、考察、递补、聘用等过程中,若有弄虚作假等违规行为的,一经查实,取消面试资格或聘用资格,情节严重者移交司法机关处理。
(三)严格遵守回避规定,考官与报考人员有直系血亲关系、三代以内旁系血亲以及姻亲关系的,须实行回避。
(四)参与招聘考试的考务工作人员,不得向任何人透露考试考核相关信息,不记录、传播、泄露考试考核内容。
(五)考务工作人员要严格遵守考试纪律,做好保密工作,签订保密承诺书,所有参加的考务工作人员必须按照要求关闭通讯工具,统一交由指定的工作人员管理,考试全面结束后归还。对违反考试纪律的工作人员,按人社部《事业单位公开招聘人员暂行规定》严肃处理。
(六)报考人员应保证所提供的联系电话通信畅通,若因报考人员不及时上网查阅或联系电话不畅通而造成的后果,由报考人员自行负责。在发出面试及其他事项通知的时限内,若报考者不按时到场的,即视为自动放弃。
六、本公告由禄丰市紧密型医共体2026年公开招聘领导小组负责解释,未尽事宜由领导小组研究另行公告。
监督电话:0878-4122696(禄丰市卫生健康局)
附件:1. 禄丰市紧密型医共体2026年公开招聘编外工作人员岗位信息表
2. 禄丰市紧密型医共体2026年公开招聘编制外工作人员报名表
3. 禄丰市紧密型医共体公开招聘编制外人员综合素质评价表
禄丰市紧密型医共体
2026年3月20日


原文链接:https://mp.weixin.qq.com/s/Fdzx5qGD5pbGPT7Q_pA_zQ
声明:本网站部分内容来源于网络搜集及网友投稿,由本站编辑整理发布,仅用于学习交流使用,非盈利目的,如涉及侵权请联系本站管理员进行删除或修改。
官方微博
关注微博