2026年毕节黔西市招聘事业单位工作人员笔试温馨提示
2026-03-24 08:55:29
亲爱的考生朋友们:
黔西市2026年面向社会公开招聘事业单位工作人员笔试将于2026年3月29日举行,为确保考生顺利参加考试,现就有关事项温馨提示如下:
一、因近期为旅游旺季可能出现房源紧张,建议您提前妥善安排住宿,如您想了解酒店房源、周边环境或入住服务,欢迎致电黔西市商务局暖心专线:0857-7106528。
二、为保障入场时间充足,各考点的入场证件检查将于开考前60分钟开始。考试当天,恰逢周边景区旅游旺季和赶集日,请您合理安排出行时间,尽早到达考点,避免因拥堵耽误进场时间。
三、除考试公务车辆外,社会车辆不得进入考点。请您不要自行驾车前往考点,接送考生车辆请在距离考点大门一定距离处即停即走,避免造成交通拥堵。
四、请您按时打印准考证并认真检查,如准考证信息不完整的请及时重新打印,根据准考证上的提示,携带准考证和有效居民身份证原件参加考试,并严格遵守相关考试规定。
五、请您务必准备好黑色字迹的钢笔或签字笔、2B铅笔、橡皮等文具(参加C类考试的考生可能需要直尺,请携带无计算、存储或通信功能的普通直尺),严格按要求作答。
我们将竭诚为您服务,如您有困难需要帮助,请联系本次考试综合服务暖心专线:0857-4246135。
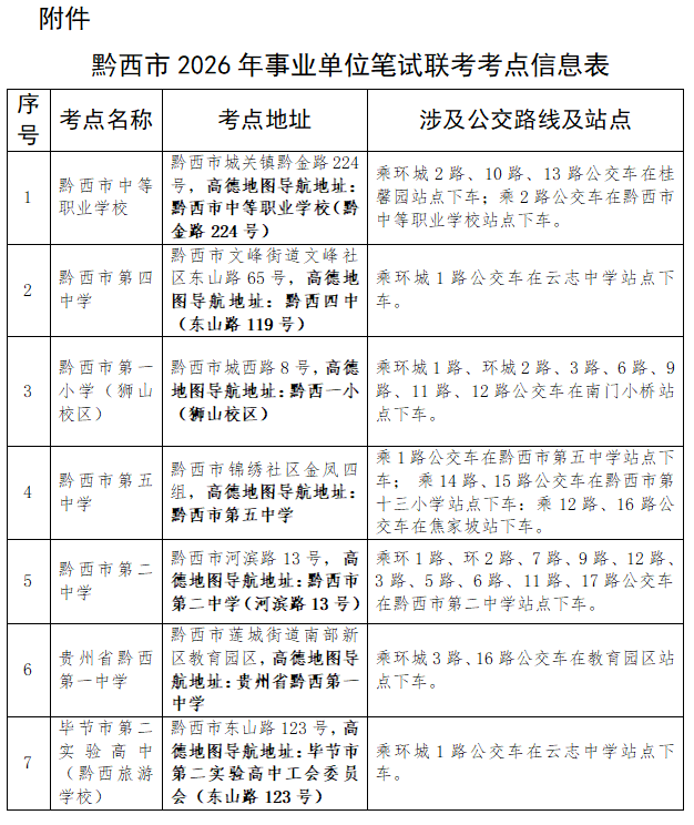
附件:黔西市2026年事业单位笔试联考考点信息表

黔西市人力资源和社会保障局
2026年3月23日
原文链接:https://mp.weixin.qq.com/s/Gwv19ME-RCZsuwElJuqYcw
声明:本网站部分内容来源于网络搜集及网友投稿,由本站编辑整理发布,仅用于学习交流使用,非盈利目的,如涉及侵权请联系本站管理员进行删除或修改。
官方微博
关注微博